当前位置:首页 > 政务公开
发布机构:商务局
发布日期:2026-01-06
成文日期:2026-01-06
发文字号:
主题分类:商贸、海关、旅游
体裁分类:报告
公开类型:主动公开
发布时间:2026-01-06
【字号: 大 中 小 】
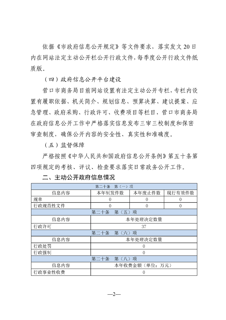
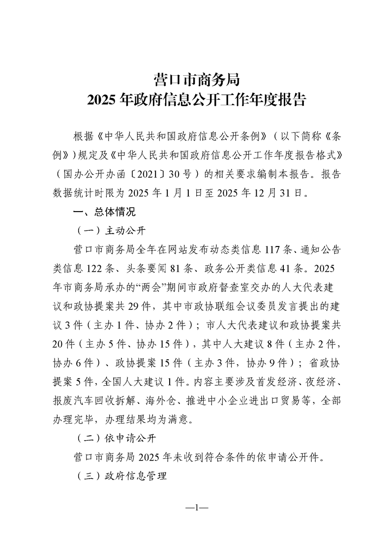
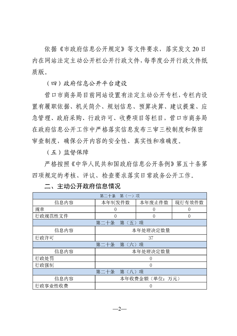
分享: